242net必赢(中国)有限公司官网
欢迎访问必赢242net官网官方网站
天气:
OA系统
集团首页
关于我们
公司简介
宣传视频
领导简介
组织机构
发展历程
文化理念
资质荣誉
业务板块
专精特新集群
石油化工建设
化工商贸物流
污水处理保障
动力能源供应
人力资源培训
综合服务管理
引言
专题专栏
党群工作
人力资源
生产运行
项目建设
招商引资
行业协会
安全环保
公开公示
联系我们
首页
关于我们
公司简介
宣传视频
领导简介
组织机构
发展历程
文化理念
资质荣誉
业务板块
专精特新集群
石油化工建设
化工商贸物流
污水处理保障
动力能源供应
人力资源培训
综合服务管理
引言
专题专栏
党群工作
人力资源
生产运行
项目建设
招商引资
行业协会
安全环保
公开公示
联系我们
新闻动态
新区新闻
集团要闻
基层动态
省市新闻
媒体聚焦
行业动态
人才战略
院士专家工作站
招贤纳士
集团英才
友情链接
下载专区
新闻公告
公务活动
深入开展学习贯彻习近平新时代中国特色社会主义思想主题教育
三抓三促进行时
兰州新区专精特新化工产业孵化基地招商
园区概览
招商载体
孵化基地
招商优势
招商方向
招商动态
项目建设
当前位置:
首页
>
专题专栏
>
项目建设
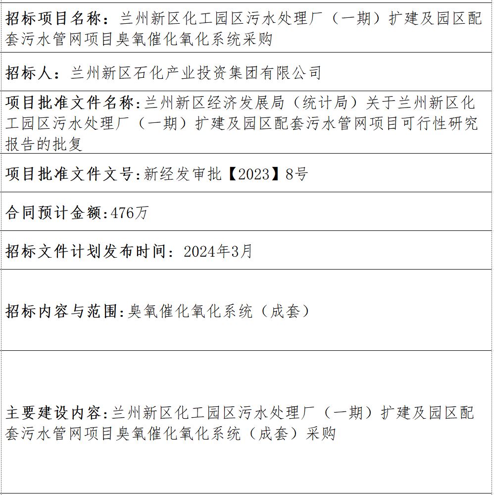
兰州新区化工园区污水处理厂(一期)扩建及园区配套污水管网项目臭氧催化氧化系统采购招标公示
2024年02月29日 09:38
点击:
次 作者:
来源:物资装备部